Vergiftiging door muizen- of rattenvergif op basis van anticoagulantia bij de mens
Heel wat producten om muizen en ratten te bestrijden zijn gemaakt op basis van anticoagulantia. In geval van vergiftiging kunnen er stollingsstoornissen optreden na 2 à 3 dagen en deze houden gedurende meerdere weken aan. Vitamine K1 is het antidotum. Een PTQuick kan uitwijzen of het nodig is om dit antidotum toe te dienen. Preventief vitamine K1 geven heeft geen zin.
Inleiding

Jaarlijks ontvangt het Antigifcentrum ongeveer 750 oproepen voor blootstellingen aan muizen- of rattenvergif. Het overgrote deel van deze oproepen is voor dieren (70%). Het restant zijn de intoxicaties bij mensen, waarbij volwassenen en kinderen evenwichtig vertegenwoordigd zijn. Bij kinderen gaat het voornamelijk over inname van beperkte hoeveelheden. Bij volwassenen gaat het in 20% van de gevallen om een zelfmoordpoging.
Bij deze oproepen over ratten-en muizenvergif blijkt het actief bestanddeel in 10% van de gevallen alfa-chloralose te zijn en in 65% anticoagulantia. Bij ongeveer 25% van de oproepen blijft het actief bestanddeel onbekend.
De meeste producten om muizen en ratten te bestrijden, zijn gemaakt op basis van anticoagulantia. Deze stoffen veroorzaken een verhoogde bloedingsneiging. De reden hiervoor is dat ze een tekort veroorzaken van het actieve vitamine K. Deze vitamine zorgt er voor dat de niet-functionele precursors van stollingsfactoren II, VII, IX, X, proteïne S en proteïne C naar hun actieve vorm worden omgezet. Het gevolg is dus een tekort van deze stollingsfactoren. Een stollingsstoornis wordt pas duidelijk als één van de factoren met 70% gedaald is. En daar factor VII het kortste half-leven heeft (5 uur) is een stollingsstoornis pas meetbaar na 15 tot 24 uur. Klinische effecten zijn pas te verwachten na 2 tot 3 dagen of langer.
Naast de anticoagulantia zijn er soms nog een aantal andere (meestal oudere) producten in gebruik. Onderstaande richtlijnen zijn alleen bedoeld voor vergiftigingen met anticoagulantia. Bij deze laatste staat er meestal op de verpakking dat het om een bloedstollingremmend middel gaat en dat het antidotum vitamine K1 is. Neem in geval van twijfel contact op met het Antigifcentrum (070 245 245).
Toxiciteit
Langwerkende anticoagulantia (andere dan Warfarine)
Kinderen
Er zijn een vijftal ernstige gevallen bij kinderen gepubliceerd, telkens in een speciale context:
-
Het ging zonder uitzondering om verwaarlozing, pica of Munchhausen by proxy.
-
Inname van anticoagulantia was niet bekend bij opname.
-
Geen van deze gevallen nam contact op met een antigifcentrum.
Een aantal recente studies toont aan dat bij een eerste contactname met een antigifcentrum de eenmalige accidentele inname van anticoagulantia bij kinderen jonger dan 7 jaar geen klinische problemen geeft.
- Mullins: retrospectieve studie bij 542 kinderen minder dan 7 jaar met een éénmalige inname van een langwerkend anticoagulans. Eén kind had een licht gestoorde PTQuick. Geen enkel kind had klinische symptomen. Aan niemand werd Vitamine K toegediend.
- Shepherd: retrospectieve studie bij 10.762 kinderen. Er werden slechts 2 (0.02%) kinderen gevonden met een belangrijke stollingstoornis (> 50% boven de controle). Ze vertoonden geen bloedingen, wel werd er één van de twee met Vitamine K behandeld.
- Ingels: prospectieve studie bij 463 kinderen. Niemand kreeg decontaminatie noch Vitamine K. Geen enkel kind vertoonde symptomen. Er waren 2 licht gestoorde PTQuick’s.
Conclusie:
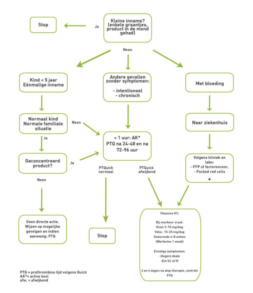
Bij een éénmalige accidentele inname van een anticoagulans door een normaal kind jonger dan 5 jaar en bij een normale familiale situatie is er geen decontaminatie noch labo-onderzoek nodig. Voor alle veiligheid kan men de ouders aanraden om bij verdachte bloedingen of blauwe plekken binnen één week na de inname de huisarts te contacteren en een PTQuick bepaling te laten doen.
Volwassenen
- Minimale gepubliceerde dosis met stollingsstoornissen bij de mens:
75 mg Brodifacoum ged 2 dagen (totaal ong. 2.5 mg/kg) gaf 45 dagen stollingsstoornissen.
25 mg Difenacoum (ong. 0.14 mg/kg) gaf gestoorde stollingstesten gedurende 45 dagen onder Vitamine K1 therapie.
100 mg Chlorophacinone (1.6 mg/kg) gaf 7 weken stollingsstoornissen.
- Dosissen met klinische effecten bij de mens:
Brodifacoum : 0.0014 – 1.1 mg/kg.
- Minimale letale dosis bij de mens:
Een dosis van 8.5 mg Brodifacoum 3 maanden later gevolgd door een dosis van 10.5 mg (ong 0.15 mg/kg, totaal 0.27 mg/kg) gaf een fatale subarachnoïdale bloeding bij een 25-jarige man.
Warfarine
- Therapeutische dosis.
Kind
-
- Startdosis 0.2 mg/kg/dag ged. 2 dagen gevolgd door INR.
- Onderhoudsdosis 0.04-0.75 mg/kg/dag afh van leeftijd.
- Maximale dagelijkse dosis: 10 mg/dag.
Volwassenen
-
- Startdosis 2-5 mg/dag ged. enkele dagen gevolgd door INR.
- Onderhoudsdosis: 2-10 mg/dag.
- Toxische dosis
Eenmalige toediening van 1,5 mg/kg warfarine bij gezonde vrijwilligers gaf een plasmapiek na 2 tot 12 uur. Maximale onderdrukking PT tussen 36 en 72 uur. T1/2 15 tot 58 uur met een gemiddelde van 42 uur.
- Letale dosis
Laagst gerapporteerde letale dosis bij mens (oraal):
-
- Éénmalig: 6 mg/kg.
- Chronisch: 1 gram in totaal over 13 dagen.
Symptomen
Na inname kan er spontaan braken optreden.
Een ernstige intoxicatie veroorzaakt een hypoprothrombinemie met mogelijke bloedingen:
- Thv neus en mondslijmvlies.
- In de longen met secundaire hypoxie en respiratoire insufficiëntie.
- Hemothorax.
- Intracraniële hemorrhagie met hoofdpijn, ataxie, coma en convulsies.
- Gastro intestinaal en een retroperitoneaal hematoom.
- Hematurie.
- Vaginaal bloedverlies.
- Ecchymosen en hematomen.
En als gevolg van het bloedverlies kan er hypotensie, tachycardie en zeer uitzonderlijk een rhabdomyolyse ontstaan.
Er is ook een spontane abortus gemeld na een grote overdosis (75 mg) brodifacoum.
Opmerking: De getransplanteerde organen van een door een overdosis brodifacoum overleden patiënt, gaven geen problemen bij de ontvangers.
Kinetiek
- Absorptie: gastro-intestinaal, huid en longen.
- Excretie: fecaal.
- Opslag in lever en vet.
- Halfleven:
- Warfarin: 24-36 uur.
- Brodifacoum: gemiddeld 24 dagen, hond 120 dagen, rat 156 uur.
- Bromadiolone: 24 dagen (terminal half-life), hond 30 dagen, rat 170 dagen.
- Chlorophacinone: 6-23 dagen.
Labo-onderzoek
Stollingstesten
Klassiek is een sterk gestoorde PTQuick, een verlengde APTT met een normaal aantal thrombocyten.
De PTQuick detecteert de door inwerking van coumarines gedaalde factoren II, VII en X. Dalingen in factor IX worden niet meegemeten. Daar het vooral factor VII is die daalt is de PTQuick de beste opsporingstest. Indien de PTQuick een INR heeft van meer dan 5, bestaat er een ernstig risico op bloedingen.
De aPTT daarentegen spoort geen dalingen in factor VII op en is dus bijgevolg minder geschikt.
Opmerking:
- PT QUICK: ProthrombineTijd volgens Quick, uitgedrukt in seconden, % of INR (International Normalized Ratio).
- aPTT: is (activated) Partiële Thromboplastine Tijd uitgedrukt in seconden.
Bepaling van de coumarines
Dit heeft weinig klinisch nut en wordt ook maar zeer beperkt uitgevoerd.
Bepaling van Vitamine K1
Dit heeft weinig klinisch nut.
Bepaling van stollingsfactoren
Indien het onduidelijk is waarom de PTQuick en/of de aPTT gestoord is, bijvoorbeeld een patiënt die ontkent anticoagulantia ingenomen te hebben, kan een factoren bepaling nuttig zijn. Bij een intoxicatie door Vitamine K antagonisten zijn de factoren II, VII, IX en X gedaald en de andere factoren normaal.
Therapie
Onze voornaamste bron van Vitamine K is Vitamine K1 uit groene groenten (groene kool, spinazie, broccoli, spruiten). Het wordt echter maar voor 3-10% geabsorbeerd in de darmen, waarschijnlijk door zijn binding aan de chloroplasten.
Farmaceutische Vitamine K1 wordt voor meer dan 80 % geabsorbeerd. Het werkt sneller en is actiever dan de andere Vitamines K.
Momenteel zijn er 3 Vitamine K1 produkten op de markt:
Konakion amp – 10 x 10mg/1ml – im/iv/po.
Konakion amp pediatric – 5 x 2mg/0.2ml – im/iv/po.
Vitamon K 25 ml, 0.145mg/ml po (pasgeborene).
Praktisch
- Aktieve kool alleen bij inname van een grote hoeveelheid en volgens de klassieke indicaties.
- Maagspoeling niet tegenaangewezen, maar zelden nuttig.
- Vitamine K1 bij iedere stollingsstoornis:
- Bij voorkeur PO (liefst samen met vet eten: betere absorptie).
- Indien oraal niet mogelijk : SC (maximaal 5 ml = 50 mg).
- IV alleen bij levensbedreigende situaties als SC of PO niet mogelijk is.
- Igv suicide, verhinderen dat de patiënt zichzelf kan verwonden.
- Orale overdosage met Vitamine K1 is niet mogelijk.
- Preventief Vitamine K1 heeft geen zin (in het begin heeft men nog genoeg reserve en het belemmert een latere diagnose).
Er zijn geen duidelijke door studies gecontroleerde therapieschema’s. Een mogelijk schema samengevat uit verschillende referenties zou kunnen zijn:
- Langwerkende anticoagulantia
Dosissen bij ernstige bloedingen:
- Vers bevroren plasma (FFP): 10-20 ml/kg of factorenconcentraat : 50 E/kg. Herhalen aan de hand van kliniek en PTQuick.
- Erythrocyten concentraat (Packed red cells): volgens kliniek en labo (anemie?).
- Vitamine K1:
- Volwassenen: oraal 25 tot 50 mg 3-4 keer/dag gedurende 1 à 2 dagen (men heeft tot 200 mg/dag gegeven). Indien oraal niet mogelijk : subcutaan of IV 10-50 mg 3-4 keer/dag.
- Kinderen: oraal 5-10 mg 3-4 keer/dag. Indien oraal niet mogelijk 0.25 mg/kg IV 3-4 keer/daggedurende 1 à 2 dagen.
Opgelet! Om ernstige neveneffecten zoals shock, hartstilstand of ademhalingstilstand te voorkomen dient de intraveneuze toediening van vitamine K1 steeds zeer traag te gebeuren.
Daarna overschakelen volgens onderstaand schema.
Oraal: De dosis is verschillend van individu tot individu en ook afhankelijk van de ingenomen dosis. Bij kinderen heeft men dosissen gegeven van 5-10 mg per dag. Bij volwassenen van 15-25 mg per dag.
De dosis moet individueel aangepast worden aan de hand van de PTQuick. Men bepaalt deze 1 à 2 keer per dag. Indien de PTQuick gedurende 3 dagen normaal is of slechts licht gestoord, kan de patiënt naar huis met zijn onderhoudsdosis en een wekelijkse PTQuick controle. Na 4-8 weken (afhankelijk van ingenomen dosis) kan de therapie gestopt worden met controle PTQuick na 2 en 4 dagen en zonodig herstarten.
- Warfarin
Behandeling cfr. Langwerkende met de volgende verschillen:
Dosis Vitamine K1:
- Volwassenen: 10 mg PO Max dosis: 25 mg.
- Kinderen: 1 – 5 mg PO Max dosis: 0.6 mg/kg.
- Indien oraal niet mogelijk : IV.
Duur therapie: max 1 week.
Referenties
- Ford M.D., Delaney K.A., Ling L.J., Erickson T., Clinical Toxicology 2001, p 849.
- Goldfrank L.R. ea., Goldfrank’s Toxicologic Emergencies, 2011, p 861.
- Shepherd G., Klein-Schwartz Wand Anderson BD, Acute, unintentional pediatric brodifacoum ingestions. Pediatr Emerg Care 2002 Jun; 18(3): 174-8.
- Krieger, Handbook of Pesticide toxicology, 2001, p 1813.
- Van Hasselt P.M., Houwen R.H.J., Van Dijk A.T.H., De Koning T.J., De zuigeling met een vitamine -K-deficiëntiebloeding ondanks adequate profylaxe. Ned Tijdschr Geneesk 2003 19 april; 147(16), 737-740.
- Weitzel J.N., Sadowski J.A., Furie B.C. et al, Surreptitious Ingestions of a Long-Acting Vitamin A Antagonist/Rodenticide, Brodifacoum: Clinical and Metabolic Study of Three Cases. Blood 1990 15 december15; 76(12), 2555-2559.
- Poisindex, Micromedex 2013.
- Mullins M.E., Brands C.L. and Daya M.R., Unintenional Pediatric Superwarfarin Exposures: Do We Really Need a Prothrombin Time? Pediatrics. Feb 2000; 105: 402-404.
- Ingels M., Lai C., Tai W., Manning B.H. et al, A Prospective Study of Acute, Unintentional, Pediatric Superwarfarin Ingestions Managed Without Decontamination. Ann of Emerg Med. July 2002;40:73-78.
- Bates N., Edwards N., Roper J. and Volans G., Paediatric Toxicology, 1997.
- Lund M., Int Pest Control 23 (5): 126, 128 (1981).